近日,各地陆续发布了2022年高考考前防疫要求,北京admw360教研组为大家整理了内容详情汇总,请考生和家长重点关注。
★招生班级:鸿志班、笃学班、翰林班
★招生对象:京籍全日制:高复生,京籍回京,高一至高二全日制
非京籍全日制:天津河北等省高考生,高一至高二全日制
★师 资:特聘海淀高中校长,教学管理,特邀海淀高考团队授课
- 北京:考前14天,考生须在京并按要求进行健康状况监测
 
- 天津:考试当天须提供48小时内核酸阴性证明
 
- 山西:滞留外省(市、区)考生尽快返晋备考
 
- 内蒙古:所有考生做好疫情摸排
 
- 辽宁:滞留在报考所在地以外地区考生防疫提醒
 
- 吉林:所有考生6月6日熟悉考场时,须提供48小时内核酸检测阴性报告
 
- 浙江:考前14天申领健康码并申报本人健康状况
 
- 安徽:原则上考前14天返回高考报名所在地
 
- 福建:5月24日起,每天进行体温测量
 
- 山东:首场考试时提交考前48小时内和24小时内两次核酸检测阴性纸质证明 
- 湖北:滞留外省、外地考生须于5月18日前返回考点所在地
 
- 广东:处于报名所在地以外地区考生须5月24日前返回报名所在地
 
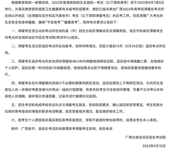
- 广西:滞留考生返回考点所在地须持滞留地48小时内核酸检测阴性证明
 
- 四川:滞留在外的考生在规定时间内主动报告滞留状态
 
- 云南:考前14天内非必要不外出、不聚集
 
- 青海:所有考生5月24日起每天进行体温测量
 
 
 


















 
 
 
