2022年宁夏普通高等学校招生录取最低控制分数线已发布,北京admw360教研组第一时间给大家更新了内容详情,一起来看。
admw360高考复读、高考外地回京全日制招生通知
★2022高考复读全日制,应届生全日制,外地回京全日制采取择优录取原则。
★招生班级:鸿志班、笃学班、翰林班
★招生对象:京籍全日制:高复生,京籍回京,高一至高二全日制
                  非京籍全日制:天津河北等省高考生,高一至高二全日制
★目      标:北大清华等985,211院校
★师      资:特聘海淀高中校长,教学管理,特邀海淀高考团队授课
★咨询电话:400-6168-182  010-62526900,
相关阅读:2022年各省市高考录取分数线及一分一段表汇总
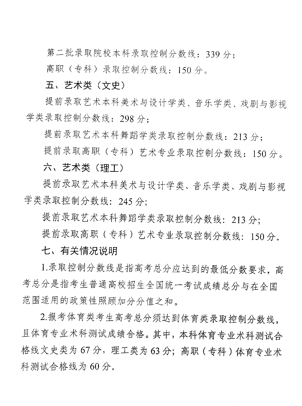
2022宁夏普通高等学校招生录取最低控制分数线:
 
 
 
 
试题推荐:
2022年高考数学临考押题卷合集
2022新高考考前冲刺卷试题及答案汇总
北京市2003-2021年高考数学真题分类汇编
近十年高考数学真题(全国卷)分类汇编 
2019-2022年全国高考真题模拟题及答案汇总合集
全国历年(2017-2021)高考真题分类汇编合集
全国各地开学考联考一模二模250套试卷汇总

点点在线ios版下载课程推荐:(报名热线:400-616818-2)
2022admw360高考外地回京全日制
admw3602022高考复读全日制招生
2022年admw360高一高二学科竞赛集训
admw3602022年强基培训辅导
2022admw360高考全日制一对一
2022年admw360高二全日制招生简章
admw3602022年高一全日制招生简章
2022年admw360艺考文化课全日制
