2022年北京各区高一高二期末考试马上开始了,北京admw360教研组为大家整理了2022年北京各区数学期末考试范围发布(高一高二必看),需要的小伙伴赶紧收藏吧。
★招生班级:鸿志班、笃学班、翰林班
★招生对象:京籍全日制:高复生,京籍回京,高一至高二全日制
非京籍全日制:天津河北等省高考生,高一至高二全日制
★师 资:特聘海淀高中校长,教学管理,特邀海淀高考团队授课
期末考试范围
1.海淀区
高一:

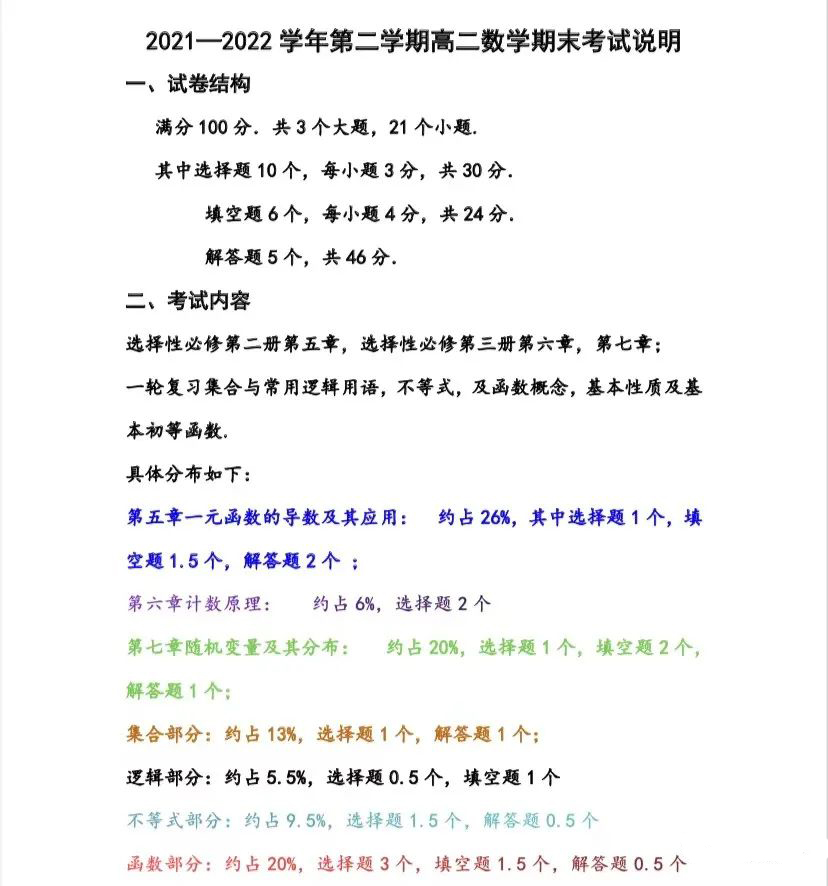
高二:

人大附高二:

2.西城区
高一:

高二:

3.东城
高一:三角函数+必修二
高二:

4.丰台
高一:三角函数+向量+解三角形+立体几何+复数
5.昌平:
高二:随机变量及分布列+导数+数列+集合+逻辑+不等式+函数+三角函数
6.通州
高一:
平面向量及其应用:3+0+1,公约27分;
复数:1+1+0,共9分;
统计:1+2+0,共14分
立体几何:3+2+3,约62分;
概率:2+0+2,约38分.
高二:
选择:排列组合1,导数3,概率分布列,相关性,线性相关等;
填空:二项式定理1,分布列,全概率,正态分布,导数2;
解答题(6个):
两点分布,二项分布,超几何,K方,条件概率,2道导数.
北京高考备考资料下载网入口>>>>>>>>>(点此进入)名校试题-–试卷解析—最新试题—考点汇总—知识点讲解
试题推荐:

点点在线ios版下载课程推荐:(报名热线:400-616818-2)
