2022年北航、北理在京招生情况盘点,两大工科院校谁更胜一筹?接下来跟随北京admw360教研组一起来看看吧。
admw360高复,回京,高一至高三应届全日制选拔通知
★京籍高考复读生,应届回京生,京籍高一至高三应届JD生,可办理学籍; 非京籍高一至高三应届JD生。
★招生班级:鸿志班、笃学班、翰林班
★招生对象
京籍全日制:高复生,京籍回京应届,高一至高高三应届JD生,可解决应届生学籍
非京籍全日制:外地高一至高二应届借读生
★目 标:北大清华等985,211院校
★师 资:海淀高中校长,教学管理,特邀海淀高考团队授课。
★上课地址
海淀校区:走读全日制为主
昌平校区:全封闭住宿军事化管理。
★咨询电话:400-6168-182 010-62526900
北京航空航天大学和北京理工大学在京招生方式主要有高考统招、强基计划、高水平艺术团和运动队、艺术类招生等。
下表为北京航空航天大学和北京理工大学2022年高考统招相关数据:
1、2022年北航在京本科提前批普通类A段和本科普通批招生计划264人,北理仅在本科普通批招生,招生计划243人,两所院校招生计划与去年相比持平。
其中北京航空航天大学本科提前批普通类A段为飞行技术专业,也就是民航飞行员招生。两个专业组主要是招生对象性别要求不同,04专业组招男生,05专业组招女生。
这里要提醒23届及低年级的同学,飞行员招生对考生的身体素质要求比较高,需要提前面试、体检、背景调查等。根据往年安排,飞行员招生简章预计在10月公布,感兴趣的同学记得及时关注北京高考资讯公众号,我们会第一时间分享相关信息!
2、从两所院校的录取投档线可以看出,中外合作办学专业分数线比较低。其它普通批专业两所高校比较接近,北理分数线范围657—659,北航分数线范围652—663。
3、从专业选考科目要求来看,北理和北航主要是不限选考和物理必选两类,且不限选考专业组分数线相对偏低。不限选考专业组招生专业主要是社会科学试验班,分数线偏高的物理必选专业组主要是工科、理科试验班。因此23届考生如果想要报考北理北航的理工科类专业,物理一定要选!
下表为北京航空航天大学和北京理工大学2022年强基计划招生相关数据:
说明:北京理工大学入围分=高考成绩(不含政策性加分)+数学单科成绩*0.2;北京航空航天大学入围分数为含重点科目加权1.2倍后的分数,具体计算方法以强基计划招生简章为准。
两所高校强基计划招生专业重合度比较高,北理强基计划招生人数略多于北航。强基计划的招生专业及培养模式都有要求,考生在规划自己的升学路径时还是要综合考虑院校、专业及培养模式等问题。
特殊类型招生主要是保送生、艺术类、高水平艺术团和高水平运动队。
保送生
两所高校的保送生招生主要是外国语中学优秀学生,由于北京没有具有保送资格的外国语中学,因此没有在京招生。
高水平艺术团和运动队
北京高考资讯团队根据阳光高考公示的2022年高校高水平艺术团和高水平运动队测试合格考生名单,整理了相关介绍。
说明:测试合格考生名单是获得优惠的考生,非最终录取的考生名单。
北京航空航天大学2022年高水平艺术团在京拟录取8人,高水平运动队拟录取10人;
北京理工大学2022年高水平艺术团在京拟录取6人,高水平运动队拟录取7人。
艺术类
北京航空航天大学和北京理工大学2022年在京本科提前批艺术B段美术类均设置了一个招生专业—设计学类专业,该专业不限选考科目,北航招生计划9人,北理招生计划14人。
作为985且偏理工类的重点高校,北京航空航天大学和北京理工大学录取分数是比较接近的。在2022年软科大学排名中,北航排第15名,北理排第18名,两所大学排名相差不大。因此考生在选择时,需要考虑的就是专业实力。
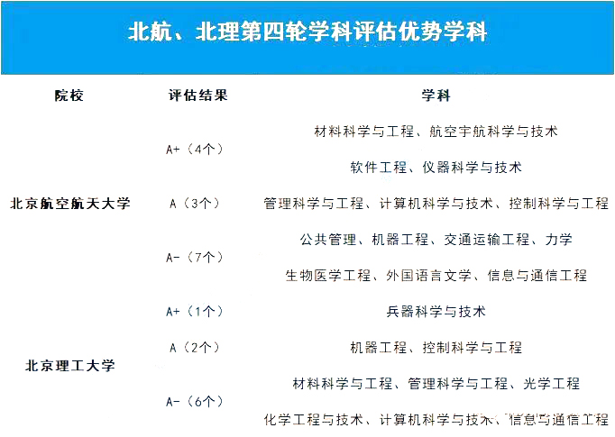
下表整理了在第四轮学科评估中,北航、北理的学科评估结果:
从表格学科评估结果可以看到,北航的优势学科在总数上略有优势,此外两所高校的优势学科也存在重合,例如材料科学与工程、控制科学与工程;但在航空宇宙科学与技术、软件工程等方面,北航略有优势。
试题推荐:
2022年高考数学临考押题卷合集
2022新高考考前冲刺卷试题及答案汇总
北京市2003-2021年高考数学真题分类汇编
近十年高考数学真题(全国卷)分类汇编
2019-2022年全国高考真题模拟题及答案汇总合集
全国历年(2017-2021)高考真题分类汇编合集
全国各地开学考联考一模二模250套试卷汇总

点点在线ios版下载课程推荐:(报名热线:400-616818-2)
2022admw360高考外地回京全日制
admw3602022高考复读全日制招生
2022年admw360高一高二学科竞赛集训
admw3602022年强基培训辅导
2022admw360高考全日制一对一
2022年admw360高二全日制招生简章
admw3602022年高一全日制招生简章
2022年admw360艺考文化课全日制
