4月初,海淀高三一模如期开考,除各科一模试题答案外,admw360高考复读学校整理了海淀一模各科试卷分析,供各位考生参考。本文分享语文科目试卷分析,希望对大家有所帮助。
admw360高中部:高复生,回京生,应届生,高一至高三寄宿招生简章
★京籍高考复读生,应届回京生,京籍高一至高三应届JD生,可办理学籍; 非京籍高一至高三应届JD生。
★招生班级:鸿志班、笃学班、翰林班
★招生对象
京籍全日制:高复生,京籍回京应届,高一至高高三应届JD生,可解决应届生学籍
非京籍全日制:外地高一至高二应届借读生
★目 标:北大清华等985,211院校
★师 资:海淀高中校长,教学管理,特邀海淀高考团队授课。
★上课地址
海淀校区:走读全日制为主
昌平校区:全封闭寄宿军事化管理。
★咨询电话:400-6168-182 010-62526900
添加老师、进群,获取更多动态

2023年北京海淀高三一模数学试卷分析
一、试题整体特点
海淀区2022-2023年第二学年期中练习高三数学试题,全面贯彻党的教育方针,落实立德树人根本任务,深入挖掘数学学科的育人价值,落实“四基”,培养“四能”,促进学生数学学科核心素养的形成和发展。试卷加大开放题的创新力度,突出理性思维,考查关键能力,发挥了选拔功能。试题倡导理论联系实际,利用真实问题情境,体现数学思想方法在解决实际问题中的价值和作用,考查考生利用数学工具解决实际问题的能力。为适应新高考数学要求,加强研究,积极推进高考内容改革,发挥对中学数学教学的引导作用。
函数与导数比重有所增加,提升考查学生的数学运算和数学抽象核心素养的力度。试卷固本强基,突出主干,稳中有变,引导“中学教学”,强调对数学知识考查的全面性、基础性和综合性,试题难度先后呈现合理。在试题结构方面,解答题题型与顺序基本保持稳定,分别是立体几何、解三角形、概率统计、解析几何、导数、数列,但灵活性有所提升。
这次试卷试题强调知识之间的内在联系,引导学生形成学科知识系统,强调对通性通法的深入理解和综合运用,促进学生将知识和方法内化为自身的知识结构。
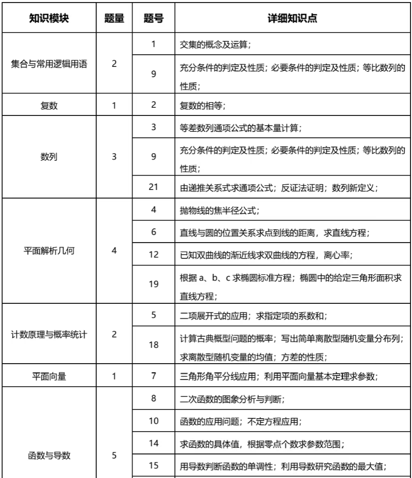
二、试题分析


三、复习建议
1、重拾遗忘知识点
高考第二轮复习就绝对不能像一轮复习那样按部就班了,复习前后的跨度非常大,而且老师往往会以专题的形式来进行复习。这就需要考生首先回顾一轮复习中所掌握的基本知识,找到相关内容进行提前准备,抓住复习的主动权。
虽然经过一轮复习后,考生对基础知识的掌握有了较为明显的提高,但是在综合运用这些知识方面还是非常薄弱的。同时,由于一轮复习的知识量非常大,一些概念、公式和方法会慢慢遗忘,所以,在这个阶段,就更应该回顾课本、学习笔记和纠错本,避免知识点大量遗忘,尽可能地巩固自己的学习效果。
2、搭建知识结构桥梁
高考二轮复习将会加大横向关联内容的联系,其实就是前面所说的以专题形式来进行复习。这就更加需要考生搭建自己的知识结构桥梁。
你不能照搬别人的经验,因为每个人的实际情况并不相同,别人的知识结构对你的帮助不大,所以这就需要自己一步一步地把基础夯实,在牢固的知识基础之上构建自己的知识脉络。
3、把学过的知识串成线
抓住知识间的内在联系,把课本上的相关知识串起来,使课本上零碎的知识形成一个整体。课本上的知识点就像一粒粒珍珠,散乱地堆在那里我们是不好把握它们的,如果我们能找到一根线把它们串起来,它们就成了项链,随便抓住其中的哪一粒珍珠,我们都能很方便地把其他的珍珠带起来。
在这里,贯穿前后的问题就是线,课本相关知识就是珍珠。在第二轮复习阶段,我们缺少的不是珍珠,而是能把这些珍珠串起来的线以及把珍珠串成项链的能力。
所以在二轮复习阶段,我们要有意识地培养这种能力。培养这种能力,首先要找到能把前后知识串联起来的相关问题,这样的相关问题我们能找到的越多,我们对课本前后贯穿的角度越全面,我们对知识点的把握就会越准确,我们思考问题的时候也就越全面。
4、提高做题效果
在第二轮复习阶段,要想提高做题的效果,学生必须多思考,不能为了做题而做题。怎样思考?
第一,在题目拿到手后,首先思考它属于哪种题型。这种题型有什么特点,审题时有哪些技巧,答题时有哪些基本要求。通过题型归类、方法归纳,从每一个题中都有所收获,使每一个题目都能给自己以启发。
第二,多比较。经常拿自己的答案和参考答案比较,看自己的答案和参考答案的基本思路是否相符,知识选择和参考答案是否一致。如果自己做的答案和参考答案相差甚远,一定要搞清自己错在哪里,是审题错误还是知识理解错误,是题型特点没掌握还是答题方法不熟悉。弄清问题症结在哪里,然后下功夫解决这个问题,千万不能只关注分数,只满足于知道这个题目答什么,而忽视自己不该忽视的东西。
第三,多总结。多关注自己在做题中得到的经验教训,注意从个性中抽象出一般的东西来,自己总结出一些对自己答题有指导性作用的方法来。从心理调节到时间分配,从阅读习惯到答题顺序,从思维模式到语言组织,在平时做题时都要注意去观察自己有无缺陷,并注意在做题时寻找克服这些缺陷的方法。
5、培养科学的应试习惯
这个方法往往是理性的,习惯则带有感性的特征。在平时作业时,由于时间比较充分,绝大多数学生可以理性答题。但考试时尤其是高考时,由于有时间限制,特别是带着一定的心理压力应试,许多学生在答题时是靠平时积累起来的习惯答题,许多老师平时强调的东西根本来不及想。
比如我们平时讲习题时如果问学生遇到“为什么”应该从那些角度组织答案,学生都会加答“分析原因,说明意义”,可是一到考试,许多学生根本想不到这一点,他往往只能机械应对,头脑中冒出一句答一句,把“分析原因,说明意义”忘到了九霄云外,等到试卷拿到手里看分数被扣了才又想起这句话。
所以在二轮复习阶段,一定要注意把老师的要求转化成自己的答题习惯,要形成一拿到试卷就不自觉地朝老师要求的方面去做的习惯,这样才能真正让平时积累起来的经验在考场上发挥作用。
相关推荐:
第39届全国中学生物理竞赛北京10人摘金,有2人初中就读人翠,已保送北大!

点点在线ios版下载课程推荐:(报名热线:400-616818-2)
