首页 高三资料 2023年北京顺义区高三一模政治试题及答案

2023年北京顺义区高三一模政治试题及答案

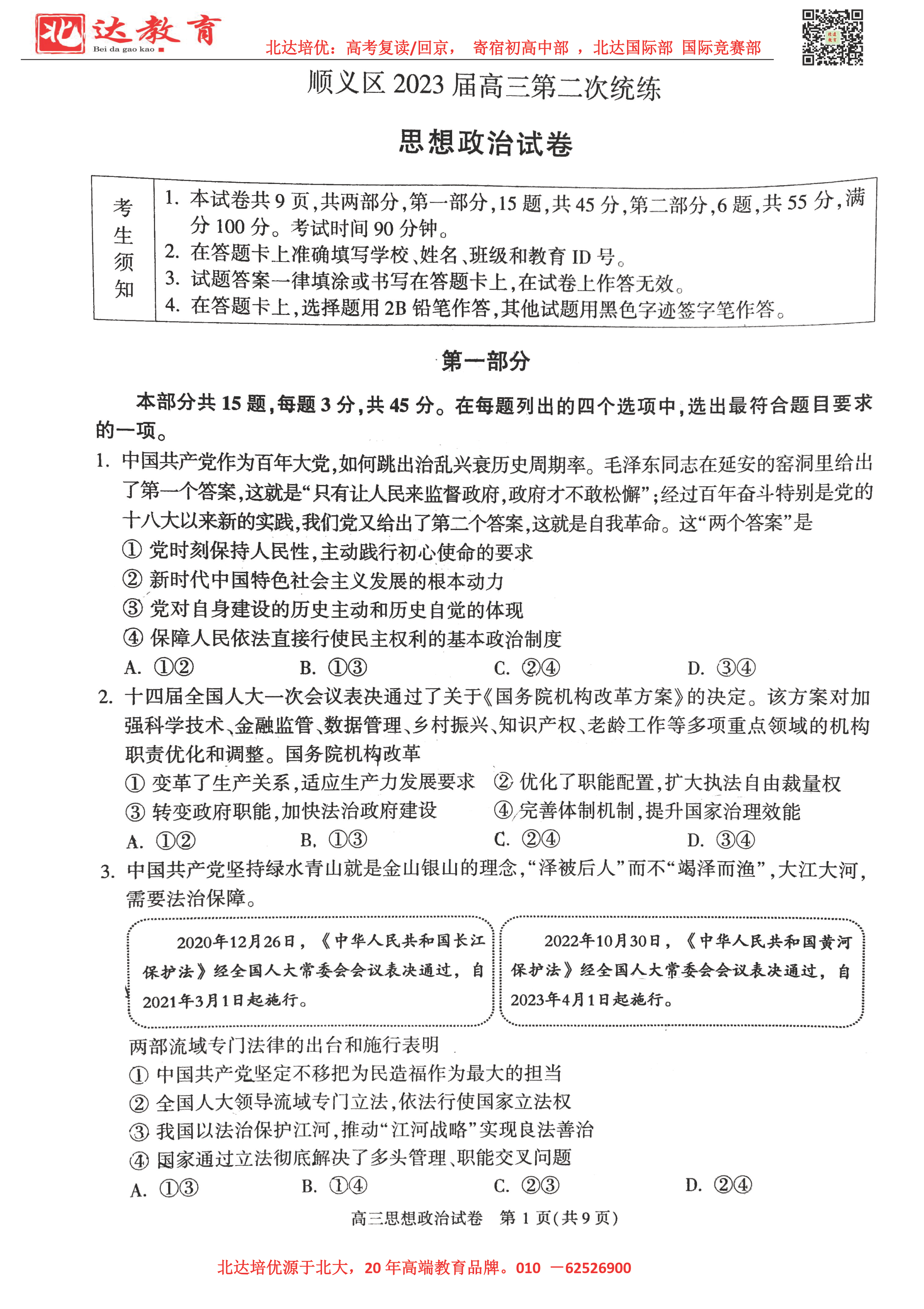
2023年北京顺义区高三一模考于3月底启动,为了方便同学们查找相关试题,admw360高考复读学校整理了2023年北京顺义区高三一模政治试题及答案,附高清电子版,欢迎为大家下载分享~ admw360高…

2023年北京顺义区高三一模考于3月底启动,为了方便同学们查找相关试题,admw360高考复读学校整理了2023年北京顺义区高三一模政治试题及答案,附高清电子版,欢迎为大家下载分享~

admw360高中部:高复生,回京生,应届生,高一至高三寄宿招生简章
京籍高考复读生,应届回京生,京籍高一至高三应届JD生,可办理学籍; 非京籍高一至高三应届JD生。
★招生班级:鸿志班、笃学班、翰林班
★招生对象
京籍全日制:高复生,京籍回京应届,高一至高高三应届JD生,可解决应届生学籍
非京籍全日制:外地高一至高二应届借读生
★目 标:北大清华等985,211院校
★师 资:海淀高中校长,教学管理,特邀海淀高考团队授课。
★上课地址
海淀校区:走读全日制为主
昌平校区:全封闭寄宿军事化管理。
★咨询电话:400-6168-182 010-62526900

北京各区2021-2022学年高三一模试题及答案汇总

北京各区2023学年高三一模试题及答案汇总

试题预览:

下载地址http://365.beijing518.com/7062.html

温馨提示:2023学年北京各区高三一模试题及答案试卷&答案汇总电子版,可加老师微信进群免费获取

 

添加老师、进群,获取更多动态

相关推荐:

CCF CSP-J/S 2021第二轮认证评级名单汇总

北京考生须知:2024年起多项高招政策发生调整

中国科学技术大学2023年少年班“创新试点班”招生办法

2023年西安交大少年班招生简章即将发布,值得报考吗?

2022年南方科技大学优秀中学生科技创新体验营报名通知

第39届全国中学生物理竞赛北京10人摘金,有2人初中就读人翠,已保送北大!

2023北京高考升学途径大盘点

北京市第39届物理竞赛省奖高中排行榜发布!75校686人!

2023生物学科竞赛金银牌扩招170人,省队省一名额大增!

点点在线ios版下载课程推荐:(报名热线:400-616818-2)

2022admw360高考外地回京全日制

admw3602022高考复读全日制招生

2022年admw360高一高二学科竞赛集训

admw3602022年强基培训辅导

2022admw360高考全日制一对一

2022年admw360高二全日制招生简章

admw3602022年高一全日制招生简章

2022年admw360艺考文化课全日制

上一篇
下一篇

为您推荐

Baidu
map