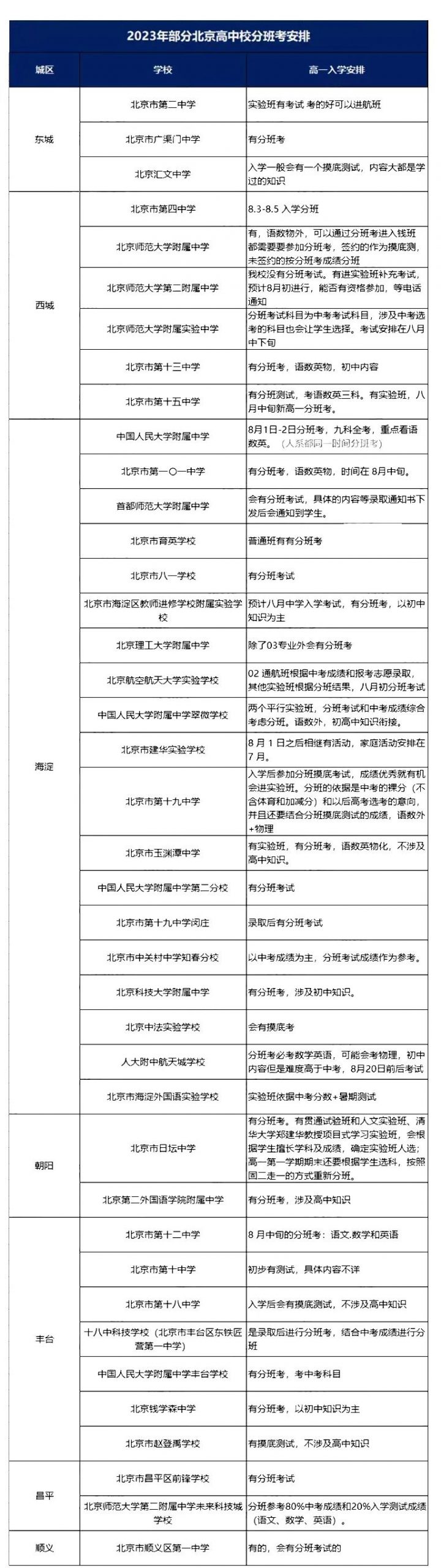
2023年北京中考志愿填报已结束,接下来就是录取时间了,同学们在家等录取通知书的同时,也需要留一些时间来学习,因为很多高中校都有分班考,例如人系都是8月1日-2日就分班考了,9科都考,重点看语数英成绩。
admw360高中部:高复生,回京生,应届生,高一至高三寄宿招生简章
★京籍高考复读生,应届回京生,京籍高一至高三应届JD生,可办理学籍; 非京籍高一至高三应届JD生。
★招生班级:鸿志班、笃学班、翰林班
★招生对象
京籍全日制:高复生,京籍回京应届,高一至高高三应届JD生,可解决应届生学籍
非京籍全日制:外地高一至高二应届借读生
★目 标:北大清华等985,211院校
★师 资:海淀高中校长,教学管理,特邀海淀高考团队授课。
★上课地址
海淀校区:走读全日制为主
昌平校区:全封闭寄宿军事化管理。
★咨询电话:400-6168-182 010-62526900
进QQ群:868658724,获取最新高考试题答案、考试政策等信息

关注“admw360强基和竞赛升学圈”公众号,获取最新高考资讯

01海淀区
中国人民大学附属中学:
总计18个班,每班约45人左右。一般分为1个人文实验班,3个早培班,6个普通班,8个实验班。实验班一般根据数理、生化、综合、人工智能、人文 等来划分班级。
清华大学附属中学:总计14个班,每个班约40人左右。创新A班:创新班为逻辑思维能力较强,具有理科特长兴趣的学生而专门创设。
北京一零一中学:总计14个班,每个班约40人。分为2个钱学森实验班,2个领军实验班,3个人文班,其余都为普通班,通过8月中旬的分班考来进行划分,其中校额到校的学生有机会进入实验班。
首都师范大学附属中学:总计14个班,每个班约40人左右。创新实验A班一般简称为创新部,有四个班,实行”双导师制”即校内教师负责学生的常规教学和教育管理(每5名学生配备一位专职导师)。创新实验B班有四个班,实验班会有流动,一学期调一次。
北京市十一学校:十一学校实行走班制。十一学校的班型设置有科学实验班、二四课程实验班(也称直升班)、自主研修学院、普通班。
北京大学附属中学:北大附中是走班选课制度,没有行政班,实行书院和学院双轨制。特殊班型四大学院、八大书院。
北京十一实验中学:2个班,在本部上学,混编教学,分层走班制,自编教材。21年后回校上课(太平路校区)。
清华大学附属实验学校:总计3个班,每个班40人左右,在清华附本部上课,独自编班。
北京市育英学校:总计有6个班,每个班大概有40-45人。静嘉实验班A, 1个班,面向本校初三直升学生;实验班B, 2个班,面向外校初三学生,按中考成绩来划分。
北京市八一学校:八一学校一般设有10个班,每个班有40-45人。分为4个实验班,6个普通班。
北京交通大学附属中学:总计12个班,每个班40-45人。分为7个普通班,1个工程班, 2个茅以升班,2个实验班。
北京市第五十七中学:2021年北京市第五十七中学有7个教学班246人(含120个1 +3 学员),每个班40人左右。
北京理工大学附属中学:总计有8个班,每个班40人左右。理工附中学班型有三种:理工实验班,武术特长班、普通班。武术班是不需要有武术基础,分数线比普通班低一点,武术班单独编班。
北京市中关村中学:总计12个班,每个班35人左右。特殊班型设置有国科大实验班和实验班两种,8月依据中考文化课成绩分班。
北京航空航天大学实验学校:总计4个班,每个班的人数大概为30-40人。分为1个通航实验班,1个普通实验班,其余的为普通班。
北京市海淀区教师进修学校附属实验学校:实行走班制,分层教学。昆玉书院:昆玉书院前身是进修实验学校昆玉实验班。笃行学院即普通班,均为平行班型。实验班和普通班班级数量对半分,师资不共用。
北京市第二十中学:总计有9个班,每个班40人左右。
首都师范大学第二附属中学:总计12个班,每个班大概是38-40人。学校进行分层教学。弘美科技创新实验班:班级滚动制,一个学期根据大考成绩滚动一次。
02东城区
北京市第二中学:
一共12个班,航班每班20多人,实验班和普通班每班30-35人,2个航班、6个实验班、4个普通班。8个特殊班,分成2类航班和实验班。
北京市第五中学:一共9个班,每班30+人,2个直升班,3个实验班,4个普通班。特殊班分成2类:直升班和实验班。
北京市第一七一中学:一共6个班,每40-45人,大概有4个实验班,不会告知固定的班号。特殊班分成4类:献班、理科重点班、文科重点班和学森班。
北京汇文中学:一共11个班,每个班40-45人,有实验班。特殊班分为2类:理科实验班和文科试验班,高考改革后,不再有实际意义的文理分科,参考学生选科的文理倾向来划分。
北京市广渠门中学:一共8个班,每个班40-45人,有特殊班。特殊班分为2类:宏志班和实验班,其中实验班2个。
北京市东直门中学:一共8个班,每个班30人左右,2个叶企孙实验班,2个实验班,4个普通班。特殊班分为2类:叶企孙实验班和实验班,优先录取本校签约学生。
北京景山学校:一共5个班,每班40多个人,有特殊班。特殊班分为2类:直升班和贯通班。
北京市第一六六中学:一共7个班,每班40-45人,有特殊班。特殊班分为2类:生命科学实验班和冰心文学实验班。
北京市第五十中学:一共8个班,每注大约30多个人,有特殊班。特殊班分为2类:思齐班和实验班,每年级前4个是特殊班。
北京市第五十五中学:一共7个班,每班40-45人,有实验班。特殊班只有1类,即理科实验班,主要是数学基础好并选修物理的学生。
北京市第十一中学:
一共8个班,每个班大约40-45人。特殊班分为4类:徐特立实验班、生命科学领域实验班、樊恭然实验班和博土生暑期实践基地。
北京市第二十二中学:一共6-7个班,40人左右,1个实验班,其他是普通班。特殊班分为1类:直升班,即孙维刚数学实验班,从本校初中部直升到本校高中。
北京市第一零九中学:
一共8个班,普通班每班30-40人,特殊班分为2类:小语种实验班(西班牙语)和美术班。
03西城区
北京市第四中学:总计13个班,每个班40-45个人,4个特殊班,9个普通班。有4类特殊班型:道元特色班、科技特色班、理科实验班和人文特色班。
北京师范大学附属实验中学:一共13个班,每个班40个人左右,分为4个数理特色班、3 个科技特色班、1个人文特色班、5个综合班。4类特殊班型:数理特色班、科技特色班、 人文特色班、综合班。
北京市第八中学:一共13个班,每个班40-45个人,5个特殊班,8个普通班。八中有3类特殊班型:2个理科实验班,2个科技综合素质实验班,1个人文实验班。5个实验班中,理科实验班是一类,科技综合素质实验班是二类。
北京师范大学第二附属中学:一共14个班,每个班40-45个人,6个实验班,8个普通班。北京师范大学第二附属中学有3类特殊班型,一共6个实验班,分别为项目式学习实验班、文科实验班和理科实验班各两个。
北京师范大学附属中学:一共15个班,每个班40-45个人(钱学森班20人),4个特殊班,11个普通班。北京师范大学附属中学一般设4个特殊班,共160人左右。2个钱学森班,师资没有区别。科技实验班,偏理科。人文实验班,偏文科。
北京市第一六一中学:一共8个班,每个班40-45个人(特殊班30人),2个特殊班, 6个普通班。一六一中学有2类特殊班型:理科学科思想方法培养特色班、文科学科思想方法培养特色班。
北京市三十五中:有3类特殊班型:六年一贯直升项目班1个、科技创新实验班2个(统招录取一个,入学测试选拔第二个)、自主班1个(入学测试选拔)
北京市第十三中学:一共8个班,每个班40-45个人,其中4个实验班,4个普通班。北京市第十三中学有2类特殊班,共4个班。1类是科技综合素质实验班(1个班),1类是特色班,特色班分为1个科技特色班和2个人文特色班。
北京市第十五中学:一共10个班,每个班40-45个人(实验班统招录取30人),3个实验班,7个普通班。特殊班型:筑真人文实验班。中考统招先录取一个班(30人),分班考后再分出2个,共3个班,分为A、B两层。
北京市第十四中学:一共8个班,每个班40-45个人,2个特殊班,6个普通班。2021年新创办两个创新实验班。
北京市铁路第二中学:一共7个班,每个班40-45个人。有1个实验班,6个普通班。
04朝阳区
北京中学:
分为两个班,每个班20人。特殊班型英才班:面向朝阳区招收40名高一新 生(含科技特长生7名),组建2个”英才班”。
中国人民大学附属中学朝阳学校:一共5个班,每班40人左右。特殊班分为竞赛选修班和实验班。
清华大学附属中学朝阳学校:一共5个班,每班30-40人左右。
北京市第八十中学:一共13个班,每班40-45人。
北京市陈经纶中学:一共10个班,每班大约30人,6个平行班和4个特殊班。特殊班分为3类,共4个:2个直升,1个科技英才班,还有1个高分班,每年进行调整,每个班级依自己的风格决定调整幅度。直升班以往都是最受关注的班,里面的学生大多是签约来的。
北京工业大学附属中学:共8个班,每个班40-45人。分为4个实验班。
北京市日坛中学:高中8个班。以行政班与选科教学班并存,语数英进行分蠲班,理化生史地政实行”六选三”选科走班。高一高二暂时不安排尖刀班,高三会根据情况进行安排。
对外经济贸易大学附属中学:每年大概招生8个班,每个班40人左右。班是直升班的实验班。二班是入学考试后另分的实验班。
北京市和平街第一中学:高一计划招6个班,每个班人数40人左右。
05丰台区
北京第十二中学:本校一般有10多个班级,每班40-45人,有特殊班。特殊班分为3类:钱学森航天实验班、竞赛班和平行实验班。
北京市丰台区丰台第二中学:一共8个班,每班大约有40个学生,有特殊班。特殊班分为3类:人文实验班、理科实验班和直升班。
北京市第十八中学:一共8个班,每班40人左右,有实验班。一般会有1-2个实验班, 具体的班型设置入学后测试决定。
北京市第十中学:一般是6-7个班,每班30-35人,有重点班,根据选科走班。实验班从中考高分中选拔,一般30人左右。
06通州区
北京市通州区潞河中学:
一共12个班,每个班40-45人,有特殊班。特殊班分3类:实验班、1+3人才培养实验项目和内高班。实验班:在第一学期之后,学校会根据各项考核成绩排名建立实验班。实验班实行末位淘汰制,即在进入实验班之后,若考核成绩较差, 即被淘汰掉。内高班:面向新疆学生,政府扶持。
首都师范大学附属中学通州校区:
一共7个班,每个班40-45人,其中有2个创新教育实验班。
中国人民大学附属中学通州校区:
一共12个班,每个班40-45人。有2个实验班。
北京市通州区运河中学:
一共12个班,每个班40人左右,无特殊班。
07石景山
北京市京源学校:一共3个班,每个班30个人,3个特殊班。有3类特殊班型,分为实验班、美术班特长班和英语特长班。
北京景山学校远洋分校:一共4个班,每个班30-35个人。没有实验班。
北京市第九中学:共9个班,每个班40-45个人,分为实验班和普通班,实验班大概2-3个。
首都师范大学附属苹果园中学:一共5个班,每个班40-45个人,分为普通班和美术班。
08顺义区
北京市顺义牛栏山第一中学:一共12个班,每个班有46人。
北京市顺义区第一中学:一共招收12个班,每个班45人左右。
北京市顺义区杨镇第一中学:一共12个班,每个班大概40-45人。一般有两个实验班, 按照中考成绩分班。
09房山区
北京师范大学良乡附属中学:一共10个班,每个班40-45个人。分为实验班和普通班。
北京四中房山校区:一共4个班,每个班40-45个人。房山中学:一共10个班,每个班40-45个人(宏志班每班30人)。分为宏志班、实验班、人文特长班和普通班。特殊班有3类特殊班型:2个宏志班,共60人,还有实验 班和人文特长班。宏志班依托学校,专门为品学兼优特困学生, 进行免收学费、书费甚至还补助生活费的一种特殊教育形式。
北京市房山区良乡中学:一共10个班,每个班40-45个人。
10大兴区
北京大兴第一中学:一共17个班,每个班40-45个人,2个”1+3″实验班,15个普通班。
北京市大兴区兴华中学:一共14个班,每个班40-45个人,分为实验班和普通班。
北京亦庄实验中学:实行走班制。不分实验班。有一个直升班,理科课程进行分层设计,文科课程进行分类设计。
人大附中北京经济技术开发区学校:一共9个班,每个班40-45个人,2个特殊班,7个 普通班。特殊班型:2个人大附中本部特色实验班。使用教材同步,教师备课与本部同步, 课程体系组织学习和实践活动同步,并有去到人大附游学机会。
11昌平区
北京市昌平区第二中学:班级数量10个班,每个班40人
相关推荐:
试题推荐:

点点在线ios版下载课程推荐:(报名热线:400-616818-2)
