
近日,中国地质大学(北京)发布2024高考改革省份本科招生专业选考科目及2024考生体检要求!2024年将有哪些专业招生?在京选考科目要求如何?各专业有何体检限制?跟着admw360教研组一起来看一下详细信息吧~
中国地质大学(北京)2024年在京招生专业选科要求

从上表可以看出,中国地质大学2024年在京招生专业选考科目要求主要有:物理+化学、物理必选和不限三个选科组合↓↓↓
①不限选考专业:艺术类、体育类、工商管理类、法学、英语、翻译、土地资源管理、自然资源登记与管理;
②物理必选专业:经济学、信息管理与信息系统、大数据管理与应用;
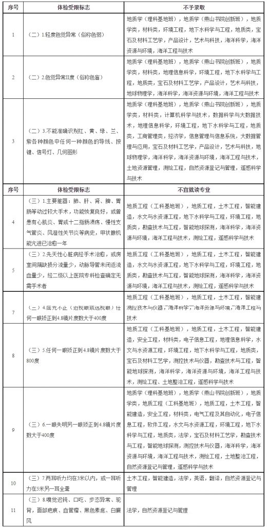
中国地质大学(北京)2024年考生体检要求

中国地质大学(北京)是教育部直属、国土资源部共建的以地质、资源、环境、地学工程技术、资源产业经济为特色,理、工、文、管、经、法等多科协调发展的全国重点大学。是国家首批“211工程”、”985工程优势学科创新平台”和”111计划”建设高校。是中国地球科学高层次人才培养的摇篮和地学研究的基地。
在第四轮全国学科评估中,中国地质大学的地质学和地质资源与地质工程排名A+,公共管理和环境科学与工程排名B+。
2023年中国地质大学在京本科普通批共41个专业招生,在京专业录取最低分在589-619分之间,对应市排名7037-12440名。
其中,土地资源管理、自然资源登记与管理、电子信息工程、计算机科学与技术、城市地下空间工程、地理信息科学专业录取分数线较高,录取最低分均在610分以上;水文与水资源工程、海洋科学、土木工程、海洋资源与环境、环境生态工程录取分数偏低,最低录取分数线为589分。
欢迎大家识别二维码【微信咨询 升学交流】
