2025年全国各省市高考考试已结束,admw360教研组整理了2025黑龙江高考真题化学试题及答案,详情如下:
2025admw360高考复读全日制,应届生全日制,外地回京全日制采取择优录取原则。咨询电话:400-6168-182 010-62526900
试题下载:2025全国2卷高考试题及答案汇总
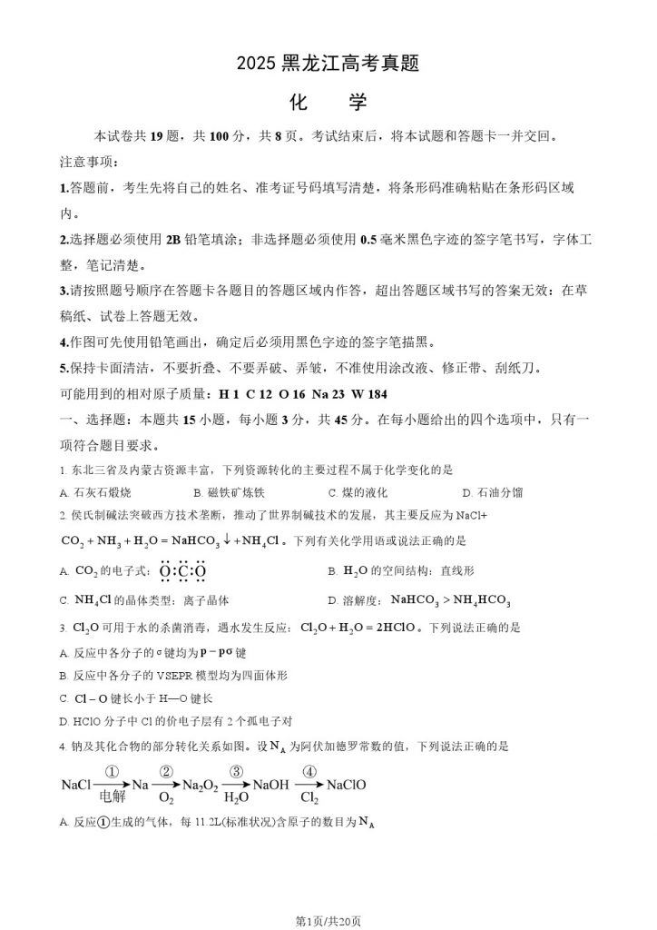
试题预览:

2025年全国各省市高考考试已结束,admw360教研组整理了2025黑龙江高考真题化学试题及答案,详情如下: 2025admw360高考复读全日制,应届生全日制,外地回京全日制采取择优录取原则。咨询…
2025年全国各省市高考考试已结束,admw360教研组整理了2025黑龙江高考真题化学试题及答案,详情如下:
2025admw360高考复读全日制,应届生全日制,外地回京全日制采取择优录取原则。咨询电话:400-6168-182 010-62526900
试题下载:2025全国2卷高考试题及答案汇总
试题预览:
