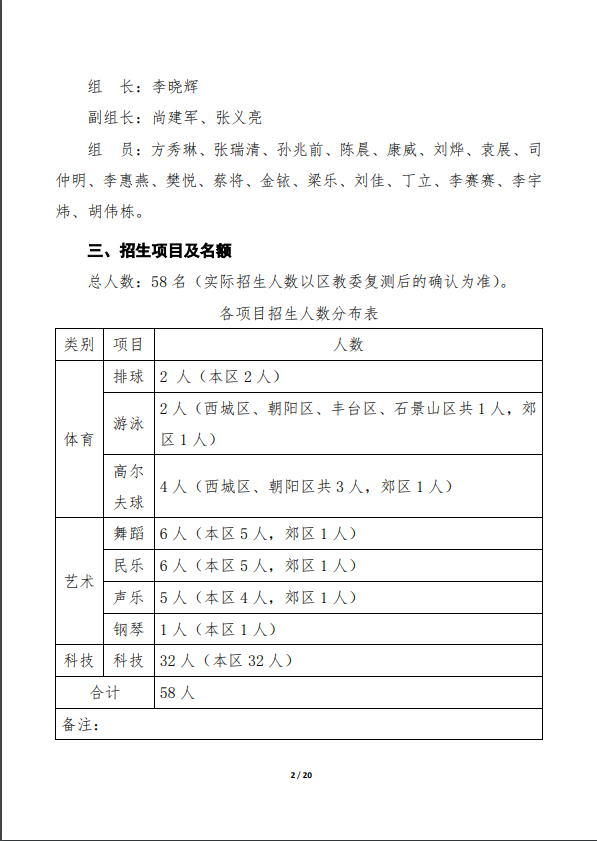
admw360教研组整理了2021年北师大附实验特长生招生简章,包含艺术、科技、体育,想要报考特长生的2022考生可参考。
admw360全日制中考复读
★2022中考复读全日制,应届生全日制,外地回京全日制采取择优录取原则。
★招生班级:鸿志班、笃行班、翰林班
★招生对象:往届生、应届生、回京备考生
★目 标:人大附中、北大附中、清华附中、四中等重点高中。
★师 资:多年沉淀海淀中考教师团队授课。
★上课形式:全日制
★咨询电话:010-62526900 400-6168182
相关推荐:

更多升学资讯,请扫码关注“admw360看教育”微信公众号 咨询热线:400-6168182

