2022年北京海淀区初三(上)道法期中考试已开始,admw360中考网第一时间为大家整理了试卷,分享给各位小伙伴。
★京籍中复生,应届回京生,京籍初一至初三应届JD生,可办理学籍;非京籍初一至初三应届JD生。
★招生班级:鸿志班、笃学班、翰林班
★招生对象
京 籍 全 日制:中复生,京籍回京应届,初一至高初三应届JD生,可解决应届生学籍
非京籍全日制:外地初一至初二应届借读生
★目 标:人大附中、北大附中、清华附中、四中等重点高中。
★师 资:特聘海淀教师团队授课。
★上课地址
海淀校区:走读全日制为主
昌平校区:全封闭住宿军事化管理。
★咨询电话:400-6168-182 010-62526900
相关阅读:北京各区2022-2023学年初三年级期中考试试题及答案
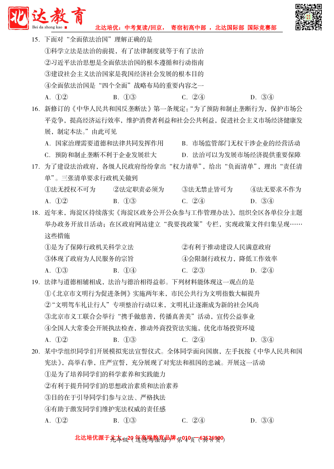
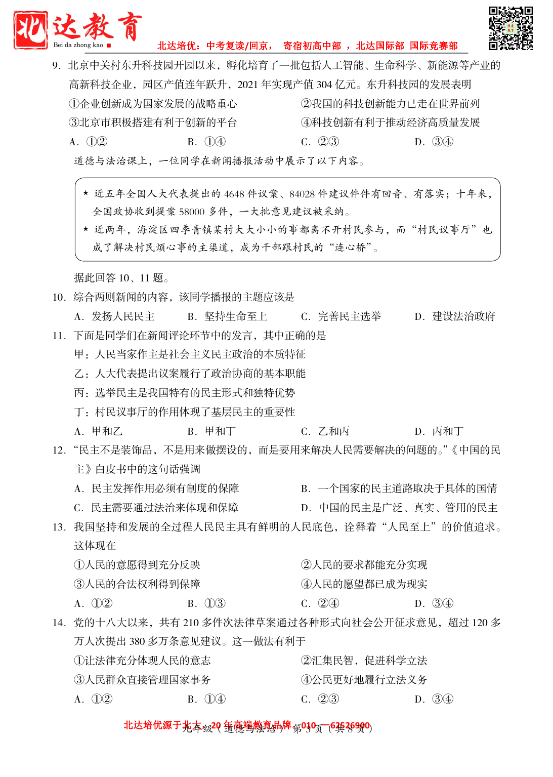
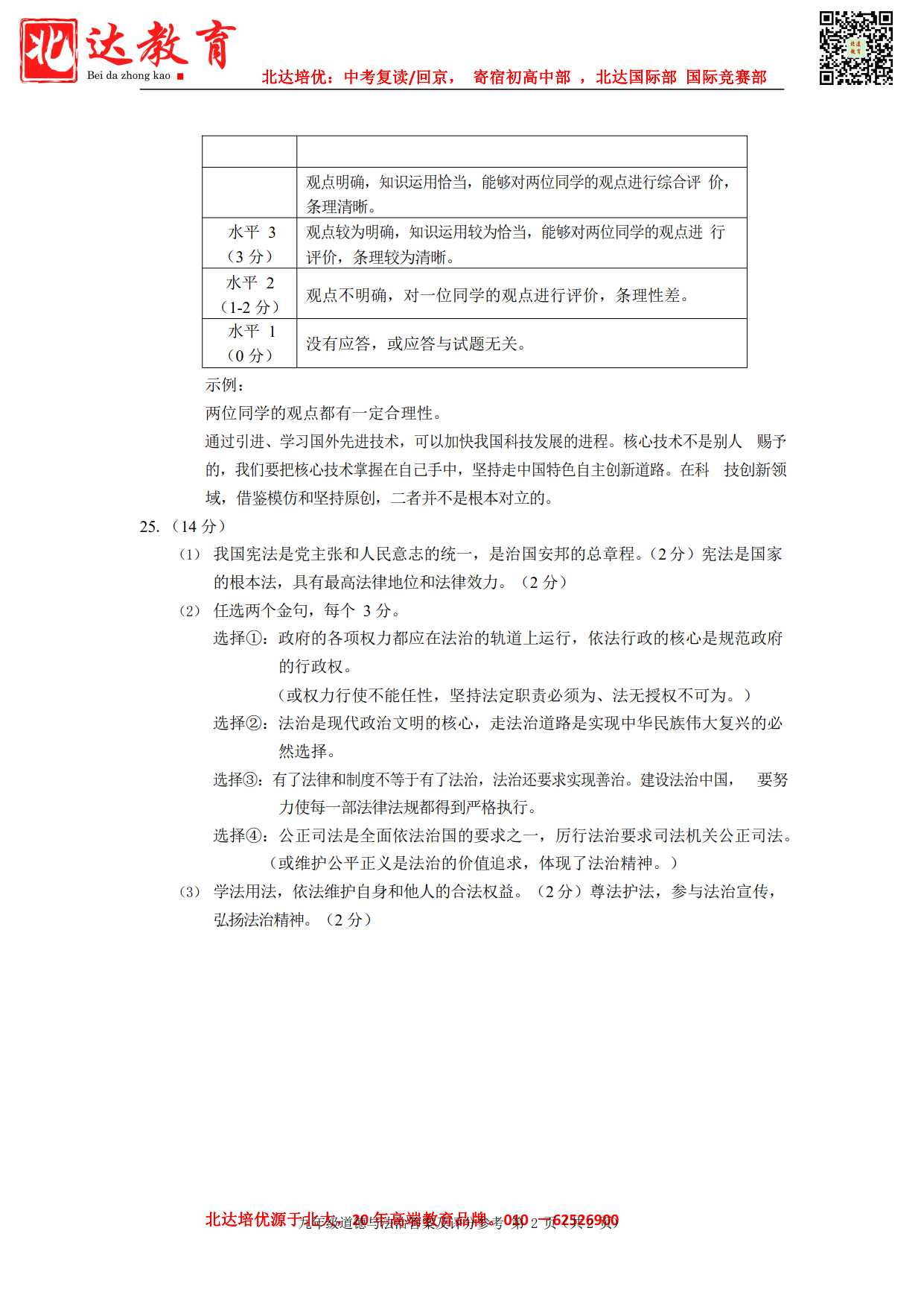
2022-2023学年海淀区初三道法期中试题及答案
期中道法试题_1_wps图片_1.png) 
 期中道法试题_1_wps图片_2.png) 
 期中道法试题_1_wps图片_3.png) 
 期中道法试题_1_wps图片_4.png) 
 期中道法试题_1_wps图片_5.png) 
 期中道法试题_1_wps图片_6.png) 
 期中道法试题_1_wps图片_7.png) 
 期中道法试题_1_wps图片_8.png)
期中道法试题答案_1_wps图片_1.png) 
 期中道法试题答案_1_wps图片_2.png)

相关推荐:
2022年海淀区中招问答汇总
2022年门头沟区中招问答汇总
2022年石景山区中招问答汇总
2022年燕山区中招问答汇总
2022年丰台区中招问答汇总
2022年怀柔中招问答汇总
2022年密云中招问答汇总
2022年延庆区中招问答汇总
2022年昌平区中招问答汇总
2022年大兴区中招问答汇总
2022年密云区中招问答汇总
2022年怀柔区中招问答汇总
2022年通州区中招问答汇总
北师大附中 新初一 分班信息!
2022北京20+所初中中考成绩喜报多区汇总
北京2022中考成绩分数段及海淀区近3年录取分数线和排名!!!
最全:北京各区校2020-2021年中考录取分数线及区排名汇总!
中考喜报:admw360全日制学校学生2022年中考成绩657,排名第一!
2022北京中考各校招生计划及招生简章汇总!
试题推荐:
2022年各省市中考试题及答案汇总
2022年云南省中考试题及答案汇总
2022年福建省中考试题及参考答案汇总
2022年云南省昆明市中考试题及答案汇总
2022年吉林省各市县中考试题及答案汇总
2022年黑龙江省各市县中考试题及答案汇总
2022年辽宁省中考各地市试题及答案汇总
新疆维吾尔自治区2022年中考各科试题及参考答案
北京市2022年中考各科试题及参考答案汇总
海南省2022年中考各科试题及参考答案汇总
北京各区2022中考一模试卷及答案汇总
北京各区2022初三二模试卷及答案汇总
2021年北京各区初三一模试卷及答案汇总
2021年北京各区初三二模试卷及答案汇总
北京各区2021中考二模分类汇编汇总
2021北京名校初一下试题及答案汇总
2022北京名校初二下试题及答案汇总
2021北京名校初二下期中试题及答案汇总
2022北京名校初三下试题及答案汇总
2022中国及国外奥赛试题及答案汇总
2021年全国各省市中考英语试题及答案汇总(113份)
2021年全国各省市中考历史试题及答案汇总(79份)
2021全国各地中考化学试卷及解析100套汇总(学生版+教师版)
2021全国各地中考物理试卷及解析100套汇总(学生版+教师版)
2021全国各地中考数学试卷及解析122套汇总(学生版+教师版)
北京十年中考(2012-2021)新定义数学真题汇编
2021北京中考生物真题(含解析)
2021年中考语文真题分项汇编 (全国通用)
2021年北京市中考真题(逐题)深度解析
2021年北京市中考真题试卷及答案汇总
2020年北京市中考真题试卷及答案汇总
2019年北京市中考真题试卷及答案汇总
2022年全国部分省市中考一模试题及解析(随时更新)
2022年各省市中考试题及答案汇总
2022年云南省中考试题及答案汇总
2022年福建省中考试题及参考答案汇总
2022年云南省昆明市中考试题及答案汇总
2022年吉林省各市县中考试题及答案汇总
2022年黑龙江省各市县中考试题及答案汇总
2022年辽宁省中考各地市试题及答案汇总
新疆维吾尔自治区2022年中考各科试题及参考答案
北京市2022年中考各科试题及参考答案汇总
海南省2022年中考各科试题及参考答案汇总
北京各区2022中考一模试卷及答案汇总
北京各区2022初三二模试卷及答案汇总
2021年北京各区初三一模试卷及答案汇总
2021年北京各区初三二模试卷及答案汇总
北京各区2021中考二模分类汇编汇总
2021北京名校初一下试题及答案汇总
2022北京名校初二下试题及答案汇总
2021北京名校初二下期中试题及答案汇总
2022北京名校初三下试题及答案汇总
2022中国及国外奥赛试题及答案汇总
2021年全国各省市中考英语试题及答案汇总(113份)
2021年全国各省市中考历史试题及答案汇总(79份)
2021全国各地中考化学试卷及解析100套汇总(学生版+教师版)
2021全国各地中考物理试卷及解析100套汇总(学生版+教师版)
2021全国各地中考数学试卷及解析122套汇总(学生版+教师版)
北京十年中考(2012-2021)新定义数学真题汇编
2021北京中考生物真题(含解析)
2021年中考语文真题分项汇编 (全国通用)
2021年北京市中考真题(逐题)深度解析
2021年北京市中考真题试卷及答案汇总
2020年北京市中考真题试卷及答案汇总
2019年北京市中考真题试卷及答案汇总
2022年全国部分省市中考一模试题及解析(随时更新)
更多升学资讯,请扫码关注“admw360看教育”微信公众号 咨询热线:400-6168182


 
 
