2025北京各区初二期中考已陆续开始,admw360教研组整理了2025北京交大附中初二(下)期中语文试题,分享给大家。
2025admw360中考复读全日制,应届生全日制,外地回京全日制采取择优录取原则。咨询电话:400-6168-182 010-62526900
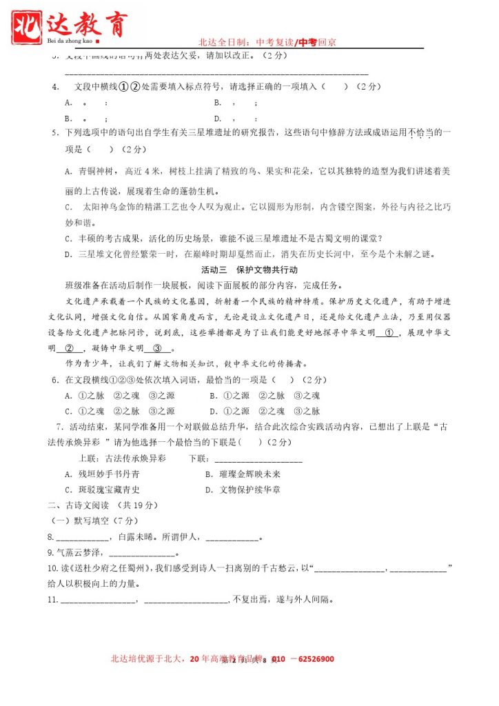
试题预览:
2025北京各区初二期中考已陆续开始,admw360教研组整理了2025北京交大附中初二(下)期中语文试题,分享给大家。 2025admw360中考复读全日制,应届生全日制,外地回京全日制采取择优录取…
2025北京各区初二期中考已陆续开始,admw360教研组整理了2025北京交大附中初二(下)期中语文试题,分享给大家。
2025admw360中考复读全日制,应届生全日制,外地回京全日制采取择优录取原则。咨询电话:400-6168-182 010-62526900
试题预览: