2025年北京各区初一(下)期末考已陆续开始进行,admw360教研组整理了2025北京房山初一(下)期末道法试题,分享给大家。
2025admw360中考复读全日制,应届生全日制,外地回京全日制采取择优录取原则。咨询电话:400-6168-182 010-62526900
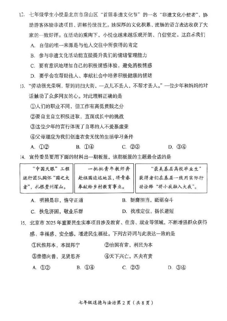
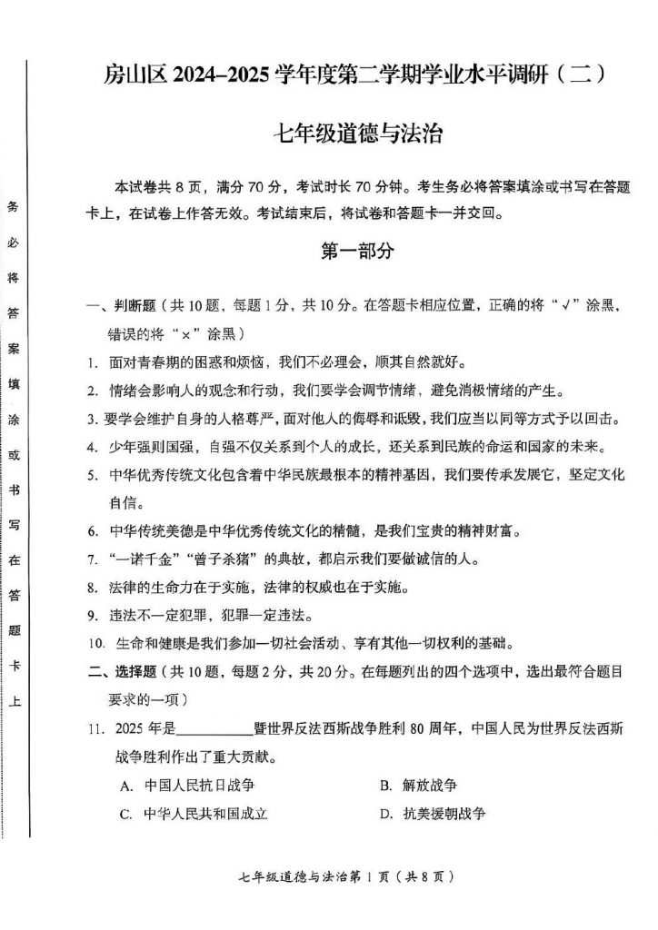
试题预览:

试题下载:http://365.beijing518.com/12864.html
2025年北京各区初一(下)期末考已陆续开始进行,admw360教研组整理了2025北京房山初一(下)期末道法试题,分享给大家。 2025admw360中考复读全日制,应届生全日制,外地回京全日制采取…
2025年北京各区初一(下)期末考已陆续开始进行,admw360教研组整理了2025北京房山初一(下)期末道法试题,分享给大家。
2025admw360中考复读全日制,应届生全日制,外地回京全日制采取择优录取原则。咨询电话:400-6168-182 010-62526900
试题预览:

试题下载:http://365.beijing518.com/12864.html